Table of Contents
ToggleWhat is a Student Nurse Badge Buddy and Why Do You Need It?
The Challenge Explained: Overcoming Clinical Overload and Stress
- The transition from the classroom to the clinical floor is one of the most demanding periods in your education, often characterized by severe information overload.
- Even with hours of meticulous student research and practice in the lab, standing at a patient’s bedside requires instant recall of complex vital sign norms and protocols.
- The pressure to perform flawlessly, coupled with the sheer volume of facts you need, can lead to stress, hesitation, and a dip in confidence when it matters most.
- You need a reliable, easily accessible resource that provides crucial data without requiring you to pull out your phone or flip through a massive reference book.
What Is a Badge Buddy? The Quick-Reference Tool Definition
- Simply put, the student nurse badge buddy is a standardized plastic card that hangs directly beneath your official school identification badge.
- It serves as a silent, immediate reference tool, displaying the most critical, high-frequency information you need for patient care, such as lab values or common formulas.
- It also acts as an essential identifier, clearly marking you as a “STUDENT NURSE” to patients and all members of the healthcare team.
Your Essential Guide to Badge Buddy Mastery
- This comprehensive guide will walk you through the precise information you must include, how to maintain legal compliance, and the step-by-step process for integrating this indispensable tool into your daily shift routine.
- By the end, you’ll know how to transform a simple plastic card into your most valuable clinical asset.
Under pressure from clinical deadlines? Never miss a submission date again. We guarantee on-time delivery, even offering urgent 6-hour or 12-hour turnaround options for your critical papers. Reliable research support is ready at StudentResearch.net.
Guide to Understanding the ‘What’ and ‘Why’ of the Badge Buddy
Physical Breakdown: What the Badge Buddy Looks Like and Is Made Of
- A student nurse badge buddy is typically a heavy-duty PVC or laminated card, slightly larger than a standard ID, designed to hang vertically or horizontally beneath your employee/student photo ID.
- Its standard size is crucial because it ensures visibility, protruding just enough below your badge to catch the eye.
- Most commercially available badge buddies are durable, waterproof, and designed to withstand the wear and tear of multiple clinical shifts—including accidental bodily fluid splashes (which, let’s be honest, will happen).
Essential Safety: Why Clear Identification is Mandatory for Staff and Patients
- This piece of plastic serves a vital safety function: immediate role recognition. The brightly colored tag, often yellow or gray, screams “STUDENT NURSE” in large, clear text.
- Clear identification is mandatory because patients and families must immediately understand your scope of practice—you are learning and practicing under supervision.
- It also instantly signals to Registered Nurses, physicians, and other staff members that you are a student and may need mentorship, guidance, or verification before performing certain tasks.
2.3. The ‘Instant Knowledge’ Benefit Explained: Accessing Data Without a Phone
- The primary, non-identification benefit of the student nurse badge buddy is the rapid access to high-demand information.
- Think of it as a personalized, ultra-compact cheat sheet that is always hanging in your direct line of sight.
- Instead of fumbling with scrub pockets or breaking sterile fields to check a lab norm, you can simply glance down, saving crucial seconds during high-stakes patient assessments.
Tips for Meeting School and Hospital Compliance Requirements
- Many nursing programs dictate the exact color or format of the student nurse badge buddy to ensure uniformity across the cohort. Always check your program’s handbook first.
- Hospital units, particularly specialized areas like ICU or the Operating Room, may have specific rules about dangling items; ensure your badge and buddy are securely attached to prevent contamination or hazards.
- If your school does not provide one, ensure the chosen color and size (usually slightly larger than the ID) meet clinical site standards for easy visual differentiation.
How to Choose the Must-Have Clinical Data for Your Badge Buddy
Guide to Core Vitals: Essential Adult and Pediatric Reference Ranges
- Adult Norms: Heart Rate, Respiratory Rate, Blood Pressure, SpO2.
- Start with the basics: what are the universally accepted normal ranges for adults? These are the facts you will check dozens of times per shift.
- Include key thresholds like common hypertensive cutoffs (e.g., SBP > 140) and signs of bradycardia/tachycardia.
- Pediatric Vitals (Brief): Understanding Age-Specific Norms.
- Since pediatric norms vary drastically by age group (infant, toddler, child), you won’t have room for all of them.
- Instead, include a clear reminder that pediatric vitals are age-dependent and perhaps a single reminder for the most common age you are treating, or the general rule that a fast heart rate is usually the first sign of distress in a child.
What Are the 7 Essential Lab Values to Include?
- Focus on the electrolytes and common blood tests that dictate immediate care decisions:
- Sodium (Na): Critical for fluid status and neurological function.
- Potassium (K): Vital for cardiac rhythm—a non-negotiable inclusion.
- Glucose: Hypoglycemia and hyperglycemia thresholds are common.
- Creatinine (Cr): A quick marker for renal function.
- ABG Norms (pH, pCO2, HCO3): If you are on an ICU or ED rotation, quick access to these numbers is invaluable for understanding acid-base balance.
How to Display Drug and IV Drip Rate Formulas for Quick Calculation
- Drug Calculation Formula: You must have the simplest form of the “Desired/Have x Volume” formula clearly displayed. Even simple math is challenging under pressure.
- IV Drip Rate: Include the formula for calculating drops per minute (gtts/min), as manually set IVs are often found in rural or older units.
- Metric Conversions: A quick reminder of essential conversions, especially pounds (lbs) to kilograms (kg), is crucial for accurate medication dosing.
Tips for Summarizing SBAR/ISBAR Communication Reporting Frameworks
- SBAR (Situation, Background, Assessment, Recommendation) is the gold standard for communicating with physicians or other nurses.
- Condense the meaning of each letter to one or two words on your student nurse badge buddy. For example:
- S: Patient Status
- B: Relevant Hx
- A: Findings
- R: Action Needed
- Having this framework visible ensures you hit all key points, making your clinical report concise and professional.

Customization and Legal Safety: Tips for Building Your Perfect student nurse badge buddy
How to Prioritize Content Based on Your Clinical Rotation (e.g., Telemetry vs. Med-Surg)
- The best student nurse badge buddy is dynamic. Customize it to the unit you are currently training on.
- Telemetry/Cardiac: Swap out basic formulas for EKG interpretation quick guides (P-wave, QRS duration, T-wave norms).
- Maternal-Child: Focus on OB terms (GTPAL), fetal heart rate ranges, and post-partum assessment basics.
- Med-Surg: Stick to the core lab values and vital signs, as this unit requires broad-based knowledge.
What Is PHI and Why HIPAA Security is Non-Negotiable
- PHI stands for Protected Health Information. This includes anything that can identify a patient (name, room number, date of birth, diagnosis, etc.).
- CRITICAL RULE: Never, under any circumstances, write any patient-identifying information on your badge buddy. This is a severe HIPAA violation.
- Your student nurse badge buddy should contain only general reference data, not case-specific patient notes. Always prioritize legal and ethical compliance above all else.
Academic integrity is non-negotiable in nursing. Every paper is custom-written from scratch, fully referenced, and guaranteed plagiarism-free. Receive a verifiable plagiarism report with every submission for peace of mind. Secure your integrity at StudentResearch.net.
Readability Explained: Optimizing Font Size, Color Contrast, and Layout
- Since you will be glancing at this while moving or focusing on a patient, optimal readability is key:
- Font: Use a clean, sans-serif font (like Arial or Helvetica) that is easily readable at a distance.
- Contrast: Ensure maximum contrast. Black text on a white or light-colored background (or vice-versa) is best. Avoid decorative fonts or low-contrast color combinations.
- Density: Do not try to squeeze too much information on one side. Use two sides if necessary and allow for some white space to prevent visual clutter.
Tips for Durability: Protecting Your Clinical Lifeline from Damage and Loss
- Secure Attachment: Use a heavy-duty reel or clip. Cheap retractable reels often break or fail, resulting in the loss of your essential reference tool.
- Lamination: If you created a paper version, immediately laminate it. This protects it from moisture, hospital-grade cleaning solutions, and general wear and tear.
- Cleanliness: Remember to wipe down your student nurse badge buddy frequently with an approved clinical wipe. It is a fomite—a non-living object that can transmit pathogens—and must be included in your cleaning routine.
Step-by-Step Guide: How to Integrate Your Badge Buddy Into Shift Workflow
5.1. Tips for Using the Badge Buddy as a Confidence Catalyst

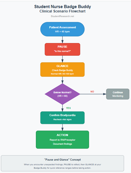
- The student nurse badge buddy is your secret weapon against imposter syndrome. When faced with a basic question, don’t immediately ask your preceptor.
- Pause and Glance: When checking a patient’s temperature, quickly glance at your buddy to confirm the normal range for that age group. This builds muscle memory for factual recall.
- Self-Correction: If you report a potassium level of 2.8, your buddy instantly reminds you that this is dangerously low, prompting you to immediately ask your preceptor for guidance on next steps rather than just reporting the number. This demonstrates critical thinking, not just factual recall.
How to Reference Quick Notes During Real-Time Charting and Documentation
- Modern charting requires specific terminology and standardized assessment tools (like the Braden Scale or Glasgow Coma Scale).
- Use a small portion of your badge buddy for abbreviations or assessment scoring reminders. This ensures consistency and accuracy in your electronic health record (EHR) documentation.
- The goal is speed: reduce the time spent searching for the exact wording required by the unit, allowing you to focus more intently on the patient.
Maximizing Space Explained: Utilizing the Back Side for Unit-Specific Protocols
- The front of your student nurse badge buddy should be for universal knowledge (Vitals, Labs, Formulas). The back is for unit-specific, non-PHI data.
- Common Extensions: List the most frequently called unit extensions (Pharmacy, Lab, Nurse Manager, Respiratory Therapy).
- Code Steps: A simplified, brief sequence for responding to a “Code Blue” or “Rapid Response” can be helpful in the moment of chaos.
- Drains/Lines: A quick reference list of where certain IV lines (e.g., PICC line) are commonly inserted or how to properly flush a specific drain type used only on that unit.
What is Next? Transitioning Beyond the Student Badge to RN Practice
- Once you graduate and earn your RN license, your needs change. Your knowledge base will be solid, and the “STUDENT” identifier disappears.
- The RN badge buddy often replaces basic vital signs with specialized algorithms, advanced calculation shortcuts, and unit-specific protocols (like titration guides).
- The transition shows the continued value of the badge buddy concept: it evolves from a foundational tool for student research and practice into a specialized tool for professional expertise.
Stop trusting generalists with complex healthcare research. Our writers hold advanced degrees
in nursing and related fields. Access specialized expertise that truly understands evidence-based practice and clinical context. Find your expert at StudentResearch.net.
6. Final Tips
A Quick Review: The Three Essential Benefits Explained
- The student nurse badge buddy is more than just a piece of plastic; it’s a critical safety net that reinforces your learning. We’ve shown you how to utilize this essential tool across every clinical scenario.
- In summary, this small resource provides three critical benefits: Safety (clear role identification), Speed (instant data recall), and Confidence (reducing on-the-spot uncertainty).
Your Confidence and Competence Boost
- The pressure of clinicals is immense, but preparation is your best defense. By compiling and customizing the information discussed here, you are proactively supporting your learning and competence.
- This resource is your silent partner, allowing you to quickly verify facts so you can dedicate your full attention to observation, communication, and applying critical thinking.
Next Steps: How to Get Started Customizing Your Badge Buddy Today
- Stop fumbling for facts! This guide has laid out the exact framework for creating the ultimate guide to the student nurse badge buddy, covering essential clinical data, customization, safety, and shift integration.
- Your next step is to use the prioritized list from Section 3 to start designing your personal tool. Whether you buy one pre-made or create your own, make this essential investment today. Turning textbook knowledge into practical competence starts now.